Fachsprache
Abschlussbedingungen
Übung: Homonyme im Biologieunterricht
Weitere Beispiele finden Sie in: "Sprachbildung und sprachsensibler Fachunterricht in den Naturwissenschaften" (Josef Leisen, Stuttgart 2022) [4]
Fachbegriffe
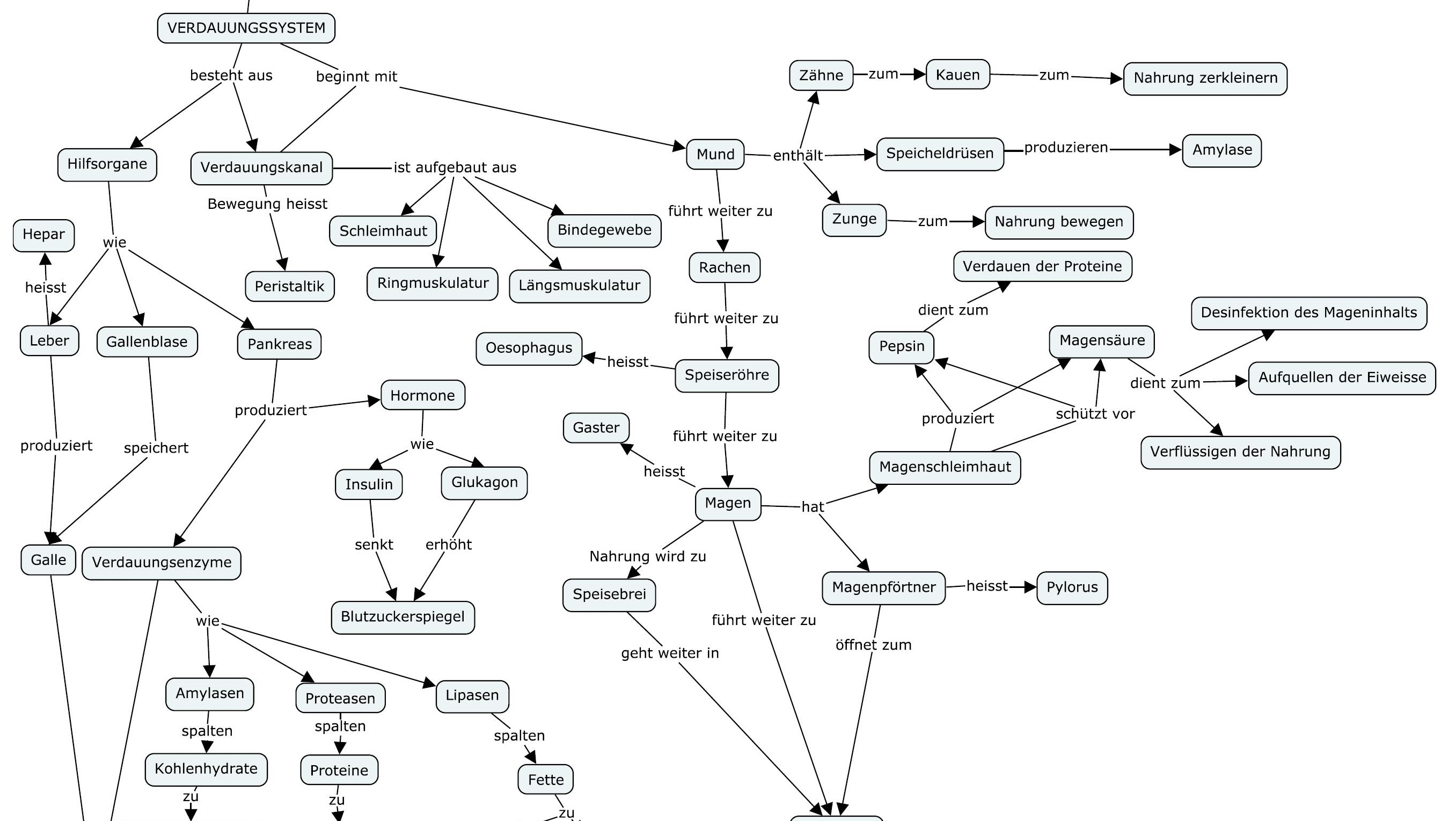
Das Erlernen einer naturwissenschaftlichen Unterrichtssprache bzw. Fachsprache ist nicht einfach. Nach Merzyn [5] begegnen Schülerinnen und Schülern in einer naturwissenschaftlichen Unterrichtsstunde mehr neue Fachbegriffe als im Fremdsprachenunterricht neue Vokabeln. Außerdem besitzen in einer Fremdsprache die meisten Wörter eine Entsprechung in der Muttersprache. Man lernt also eine neue Bezeichnung für ein vertrautes Konzept. In den Naturwissenschaften sind die meisten Begriffe neu, die dahinterliegenden Konzepte müssen erst einmal verstanden werden. Gelegentlich kollidieren Fachbegriffe auch mit Begriffen aus der Alltagssprache. Sie haben als Fachbegriffe u. U. eine völlig andere Bedeutung (z. B. Arbeit, Energie, Stoff). Hier kommt die Schwierigkeit dazu, angemessen zwischen Alltagsvorstellungen und fachlichen Vorstellungen umschalten zu können. Einen Begriff zu lernen heißt nicht nur, seine Bezeichnung zu kennen und vielleicht noch eine Definition angeben zu können. Wenn etwa ein Papagei "Halleluja" sagen kann, ist damit nicht unbedingt ein Bekenntnis zu einer religiösen Weltsicht verbunden. Naturwissenschaftliche Begriffe werden nicht in abgeschlossener Form übernommen, es handelt sich vielmehr um einen oftmals längeren Prozess der individuellen Aneignung bzw. Konstruktion. Involviert sind hierbei Erfahrungen, Abstraktionen, Vergleiche, Abgrenzungen, Klassifizierungen usw.. Die Bedeutung eines Begriffs erschließt sich erst in seiner Einbettung in variable Kontexte, in der Anwendung auf Vorgänge und Phänomene sowie in der Verknüpfung mit Handlung und Subkonzepten, die sich zu einem Begriffsnetz zusammenfügen lassen. Bedeutsame naturwissenschaftliche Begriffe besitzen häufig eine hohe Komplexität mit einer großen Anzahl relevanter Zusammenhänge. Ein Beispiel für die komplexen Zusammenhänge der menschlichen Verdauung zeigt der Ausschnitt einer Concept-Map in der folgenden Abbildung. [6]

Sprachmuster
Naturwissenschaftliche Fachsprachen besitzen neben den spezifischen Begriffssystemen weitere Besonderheiten, die sie im Unterschied zur Alltagssprache schwerer verständlich machen. In der Fachsprache tauchen ungewöhnliche Redewendungen auf (miteinander reagieren, Kraft ausüben, ...). Es werden in der Regel Aussagen kombiniert und Zusammenhänge hergestellt. Dies führt zu komplexeren Satzstrukturen und äußert sich auch im häufigen Gebrauch von Adverbien, Konjunktionen, Pronomen, Präpositionen sowie Verweisen in Form von Rückwärts- und Vorwärtsbezügen. Typisch sind bestimmte Sprachhandlungen, die gleichermaßen in den Bereichen Hören und Sprechen sowie Lesen und Schreiben vorzufinden sind. Einen kurzen Überblick über dominante Sprachhandlungen gibt der Abschnitt Hinweise zur Sprachkompetenzentwicklung im Lernbereich des Kernlehrplans für die Naturwissenschaften der Hauptschule (ab S. 21) [7]. Hier sind auch Beispiele für sprachliche Elemente gelistet, die für ein passives und aktives Verständnis einer naturwissenschaftlichen Unterrichtssprache von Bedeutung sind.Es ist zu betonen, dass die Schwierigkeiten der naturwissenschaftlichen Fachsprachen nicht aus Willkür oder intellektueller Spielerei resultieren. Sie spiegeln vielmehr die grundlegenden Ziele der Naturwissenschaften wider, nämlich - möglichst objektiv und intersubjektiv überprüfbar - natürliche und technische Phänomene verstehen, erklären und vorhersagen zu können. Deshalb ist es z. B. notwendig, Sachverhalte präzise und eindeutig zu beschreiben, Kausalzusammenhänge und zeitliche Abfolgen zu verdeutlichen, eigene Deutungen und Meinungen klar kenntlich zu machen sowie anzugeben, mit welchem Grad von Sicherheit sich eine Aussage treffen lässt. Zur Einführung fachsprachlicher Elemente sollte deshalb gehören, dass man im Unterricht die Notwendigkeit dieser Elemente zu fachlichen Zielen in Beziehung setzt und reflektiert. Das Verständnis bestimmter Sprachstrukturen ermöglicht dadurch die Weiterentwicklung von Einsichten in spezifisch naturwissenschaftliche Denk- und Arbeitsweisen.